| 微信 : Adelaidehelp 联系邮箱 : [email protected] 开启辅助访问
  • 在帝都找份月收入5万的工作,你觉得可能性有多大?

    查看数: 3726 | 评论数: 24 | 收藏 0
    关灯 | 提示:支持键盘翻页<-左 右->
      组图打开中,请稍候......
    发布时间: 25-7-2013 22:37

    正文摘要:

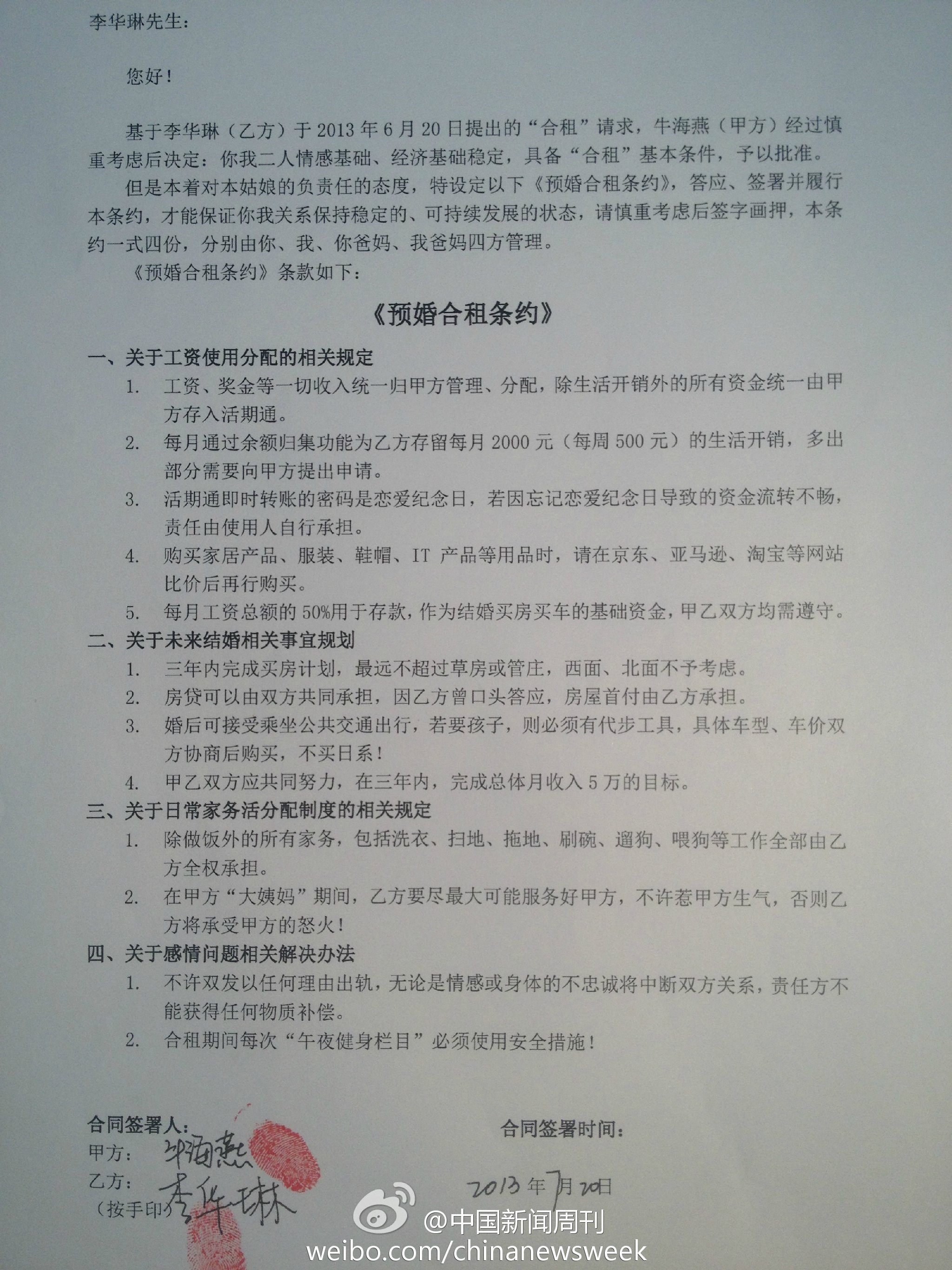
    天朝XXXX社近日搞到一份“绝密文件” 是一个妹子和一名屌丝的爱情合同 合同中,妹子要求屌丝3年内月工资冲5万 你觉得在帝都,一个没有任何背景,只是读过书、肯卖命并且运气很一般的人 有多大可能达到月 ...

    回复

    syqwin 发表于 27-7-2013 21:20:04
    susan2011 发表于 2013-7-27 18:25
    那你真是对工资的现状不太了解,而且我觉得这女的估计工作不错,我认识的人,10年前,就有很多人赚20000一月 ...

    大部分白领工作的工资还是在4k~8k之间

    2012年北京平均月薪是5223元,天朝的统计还是历来带水分的

    能破10k的只有少数精英而已

    当然,不排除前几年某些爆发性行业逆天发展,进到这种行业中躺着赚钱

    但今年的形势的确非常不乐观

    帝都很多从前因为业绩爆表而形成的高收入行业,现在的工资掉了很多
    susan2011 发表于 27-7-2013 18:56:11
    这只是我了解的行业,其他的行业也不会少

    susan2011 发表于 27-7-2013 18:55:15
    那你真是对工资的现状不太了解,而且我觉得这女的估计工作不错,我认识的人,10年前,就有很多人赚20000一月了(我10年前出来的)。这几年出来的朋友也认识赚不少的,上海,做保险的,银行的,外资医院的,国际学校的都赚不少
    onlybelly 发表于 27-7-2013 17:23:17
    脑子有病
    syqwin 发表于 27-7-2013 10:17:51
    susan2011 发表于 2013-7-27 03:40
    刚刚仔细看了看合同,其实觉得这合同就是现实生活呀,5万块是双方共同收入,不是要求男方。这就没啥了,我知 ...

    好吧~就算你理解的“总体收入”会是男女平等的“平摊”状态

    帝都月薪2.5万的工作,有多少呢?而且要两个人都找到这样的工作

    这比收入“一边倒”的状态难度更大

    我周围的同学、朋友以及他们的同学、朋友,只有家里是做生意的能超这个数

    家里有关系给安排的工作都远远达不到这个数

    我目前认识的,靠自己拼的能力和职场达人,月入也就是1.5万左右,离2.5万还有一段不小的距离

    帝都房价也不是闹的,6环已经全面破2万了

    草房以内要3万或小2万,3年以后,估计要奔5万去

    而且,今年就业形势非常不乐观,平均起薪回到了几年前的水平

    可是物价却连连爆表
    susan2011 发表于 27-7-2013 04:15:20
    总体月收入!看清楚哦
    susan2011 发表于 27-7-2013 04:14:30
    而且她管钱管的那么严也是为了买房,不是自己挥霍。我从这合同里看到的是个精打细算,对未来仔细规划的姑娘,是个过日子的好手我觉得。男人手里的确不能太多钱,在北京这个花花世界里
    susan2011 发表于 27-7-2013 04:10:30
    刚刚仔细看了看合同,其实觉得这合同就是现实生活呀,5万块是双方共同收入,不是要求男方。这就没啥了,我知道很多人收入3万块一月。而且这女的还愿意三年后买房,不是立刻买。而且还愿意坐公交,你看看连那种宁愿坐在宝马里哭也不愿坐自行车后笑的都有,这个女的真真算不得怎么样。2口子三年后收入5万,买房子买车我觉得靠谱
    流水无情 发表于 27-7-2013 00:22:14
    50%的公务员都可以!!!!!

    Copyright @ 2022 AdelaideBBS.com. All rights reserved. User Agreement

    客服号

    公众号