| 微信 : Adelaidehelp 联系邮箱 : [email protected] 开启辅助访问
  • 本版置顶

      打印 上一主题 下一主题

      [其他] 请删帖

      [复制链接]
      跳转到指定楼层
      楼主
      lucygong 发表于 21-4-2013 18:43:06 转发到朋友圈 删帖
      12558 2

      本内容为网友发布信息,仅代表原作者观点,不代表本平台立场。

      本帖最后由 lucygong 于 18-4-2017 10:54 编辑

      请删帖

      BBS提醒: 请避免提前支付订金、押金等任何费用,请与对方当面沟通,确认资质并看清条款。谨防上当受骗。

      免责声明: 本网站所提供的信息,只供参考之用。本网站不保证信息的准确性、有效性、及时性和完整性。本网站及其雇员一概毋须以任何方式就任何信息传递或传送的失误、不准确或错误,对用户或任何其他人士负任何直接或间接责任。在法律允许的范围内,本网站在此声明,不承担用户或任何人士就使用或未能使用本网站所提供的信息或任何链接所引致的任何直接、间接、附带、从属、特殊、惩罚性或惩戒性的损害赔偿。

      收藏收藏 顶 踩
      回复

      使用道具 举报

      沙发
      yngyngyy3 发表于 21-4-2013 19:59:53
      第一步RCB雇主担保资格审查1-3个月(南澳较慢要2-4个月哦)
      第二步的雇主提名,需要1-3个月
      第三步递交187PR后,7个月内出结果的。 当然第二步和第三步可以一起package递交的,也是7个月内出签证结果,但是如果提名失败,第三步的187签证费3060澳币是不会返还的哦
      回复 支持 反对

      使用道具 举报

      板凳
      yngyngyy3 发表于 21-4-2013 20:02:31
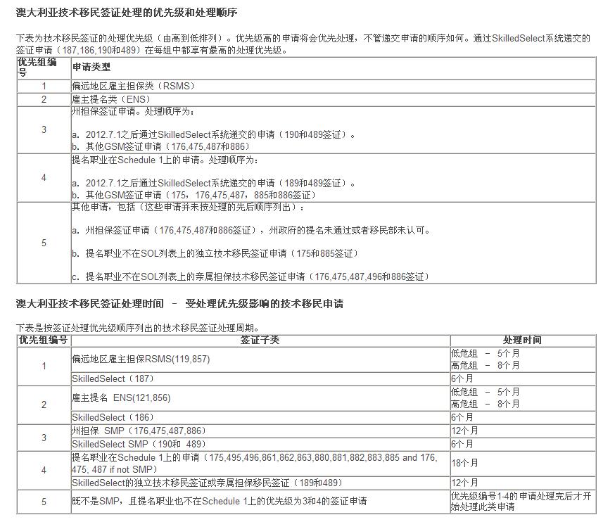
      见图示   说明   

      澳洲技术移民处理顺序及周期.JPG (116.83 KB, 下载次数: 276)

      澳洲技术移民处理顺序及周期.JPG
      回复 支持 反对

      使用道具 举报

      您需要登录后才可以回帖 登录 | 注册

      本版积分规则

      其他网友还看了 ...

      登录发布 生活求助 搜索

      Copyright @ 2022 AdelaideBBS.com. All rights reserved. User Agreement

      客服号

      公众号